Policies

Publication Ethics and Malpractice Statement

The Advisory Board of the Journal ensures Ethical standards of publication in terms of its originality, and relevance to the scope and aims of the journal. The journal follows the policy of a double-blind peer review process after completing technical checks of the quality of contributions, ethical procedures, and standards apart from checking of originality of ideas and relevance to the themes of the journal.

Journal Policy

The Advisory Board of the Journal ensures editorial, publishing, and a blind peer review process confidentially after the initial review of the editorial desk of each submission of its originality, relevance, and importance and technical checks of the quality of the paper and ethical procedures with highest standards known and respected.

Editorial Board Responsibilities

The Editorial Board’s responsibilities are well defined and ensure that the article is not already published or submitted elsewhere. The primary authorship and affiliation with the institution are ensured with correspondence and submission guidelines and communication. The editorial board may reject the submission based on serious problems with the content or violation of the policies of the journal. The board may ask the authors for a pre-submission of submitted articles considering a review of their manuscripts before a formal peer review process.

Review Process and Editorial Technical review

The request for a formal review may include a Technical Editorial Review Team.

Ethical Standards

The journal maintains the highest standards, robustness and originality, importance, and quality of submissions with the support of a peer review process for refining and publication.

Double Blind Peer Review

The reviewers’ comments are to be communicated with a thorough review of the peer review process and the editor’s decision on the manuscript.

Conflict of Interests, Funding Sources, and Copy Rights

The board may ask the authors for a declaration of funding sources, acknowledgment, competing interests and conflict of interest, and necessary copyrights.

Plagiarism/Similarity Check and Ethical Standards

The board may check plagiarism, similarity checks, and ethical statements. All submissions are screened using Turnitin plagiarism detection software. Manuscripts with similarity exceeding 20% (excluding references and standard phrases) may be rejected.

Self-Archiving and Repository Deposit Policy

The Journal of Big Data & Smart City supports the broad dissemination of scholarly research and permits authors to deposit versions of their work in institutional, subject-based, or other repositories of their choice.

Permitted Versions for Deposit

Authors may deposit the following versions:

  • Preprint (Submitted Version):
    The version of the manuscript prior to peer review.
  • Accepted Manuscript (Postprint):
    The final peer-reviewed manuscript after revisions but before typesetting and journal formatting.
  • Version of Record (Published PDF):
    The final published version of the article as it appears in the journal.


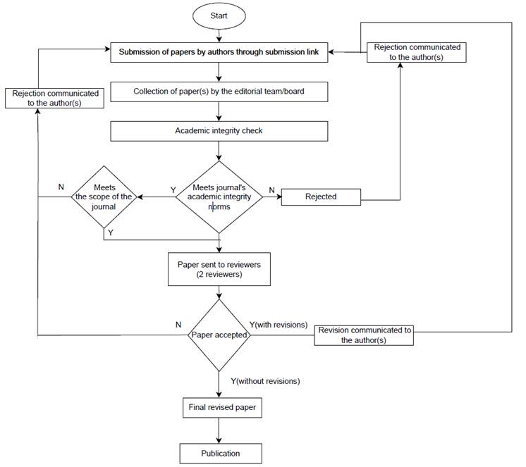
Peer Review Policy

Type of Review:
MJBDSC follows a double-blind peer review process.

Initial Editorial Screening:
All submissions undergo an editorial desk review to assess relevance, originality, scope alignment, formatting compliance, and plagiarism screening.

Number of Reviewers:
Each manuscript is reviewed by at least two independent expert reviewers.

Review Process Steps:

  1. Editorial assessment
  2. Double-blind peer review
  3. Reviewer reports
  4. Editorial decision (Accept / Minor Revision / Major Revision / Reject)

Review Timeline:
The average review period is 4–8 weeks.

Confidentiality:
All manuscripts are treated as confidential documents.

Conflict of Interest:
Editors and reviewers must declare any conflicts of interest.

Appeals Process:
Authors may appeal editorial decisions with justified reasoning.

Peer review Process

MJBDSC publishes original research papers, review articles, and case studies in the fields of Big Data, Smart Cities, Artificial Intelligence, IoT, Sustainable Technologies, and related interdisciplinary domains. This following statement clarifies ethical behavior of all parties involved in the act of publishing an article in this journal. This statement is based on COPE’s Best Practice Guidelines for Journal Editors.

Copyright & Licensing Policy

Authors retain copyright of their work.
Authors grant the Journal of Big Data & Smart City a non-exclusive license to publish the article and identify itself as the original publisher.
All articles are published under the Creative Commons Attribution 4.0 International License (CC BY 4.0).
https://creativecommons.org/licenses/by/4.0/

Open Submission Policy:

This journal provides immediate open access to its content on the principle that making research freely available to the public supports a greater global exchange of knowledge.

MJBDSC provides immediate open access to its content without embargo. Users may read, download, copy, distribute, print, search, or link to full-text articles in accordance with the Creative Commons Attribution 4.0 License (CC BY 4.0).

Duties of Authors, Editor, and Reviewers

Duties of Authors

Reporting Standards: Authors should present an accurate account of the original research performed as well as an objective discussion of its significance. Researchers should present their results honestly and without fabrication, falsification or inappropriate data manipulation. A manuscript should contain sufficient detail and references to permit others to replicate the work. Fraudulent or knowingly inaccurate statements constitute unethical behavior and are unacceptable. Manuscripts should follow the submission guidelines of the journal.

Originality and Plagiarism: Authors must ensure that they have written entirely original work. The manuscript should not be submitted concurrently to more than one publication unless the editors have agreed to co-publication. Relevant previous work and publications, both by other researchers and the authors’ own, should be properly acknowledged and referenced. The primary literature should be cited where possible. Original wording taken directly from publications by other researchers should appear in quotation marks with the appropriate citations.

Multiple, Redundant, or Concurrent Publications: Author should not in general submit the same manuscript to more than one journal concurrently. It is also expected that the author will not publish redundant manuscripts or manuscripts describing same research in more than one journal. Submitting the same manuscript to more than one journal concurrently constitutes unethical publishing behavior and is unacceptable. Multiple publications arising from a single research project should be clearly identified as such and the primary publication should be referenced

Acknowledgement of Sources: Authors should acknowledge all sources of data used in the research and cite publications that have been influential in determining the nature of the reported work. Proper acknowledgment of the work of others must always be given.

Authorship of the Paper: The authorship of research publications should accurately reflect individuals’ contributions to the work and its reporting. Authorship should be limited to those who have made a significant contribution to conception, design, execution or interpretation of the reported study. Others who have made significant contributions must be listed as co-authors. In cases where major contributors are listed as authors while those who made less substantial, or purely technical, contributions to the research or to the publication are listed in an acknowledgement section. Authors also ensure that all the authors have seen and agreed to the submitted version of the manuscript and their inclusion of names as co-authors.

Disclosure and Conflicts of Interest: All authors should clearly disclose in their manuscript any financial or other substantive conflict of interest that might be construed to influence the results or interpretation of their manuscript. All sources of financial support for the project should be disclosed.

Fundamental Errors in Published Works: If the author discovers a significant error or inaccuracy in the submitted manuscript, then the author should promptly notify the journal editor or publisher and cooperate with the editor to retract or correct the paper.

Hazards and Human or Animal Subjects: The author should clearly identify in the manuscript if the work involves chemicals, procedures or equipment that have any unusual hazards inherent in their use.

Duties of Editor

Publication Decisions: Based on the review report of the editorial board, the editor can accept, reject, or request modifications to the manuscript. The validation of the work in question and its importance to researchers and readers must always drive such decisions. The editors may be guided by the policies of the journal’s editorial board and constrained by such legal requirements as shall then be in force regarding libel, copyright infringement and plagiarism. The editors may confer with other editors or reviewers in making this decision. Editors have to take responsibility for everything they publish and should have procedures and policies in place to ensure the quality of the material they publish and maintain the integrity of the published record.

Review of Manuscripts: Editor must ensure that each manuscript is initially evaluated by the editor for originality. The editor should organize and use peer reviewed research articles fairly and wisely. Editors should explain the peer review process for their peer-reviewed research articles in the information for authors and also indicate which parts of the journal are peer-reviewed. Editor should use appropriate peer reviewers for papers that are considered for publication by selecting people with sufficient expertise and avoiding those with conflicts of interest.

Fair Play: The editor must ensure that each manuscript received by the journal is reviewed for its intellectual content without regard to sex, gender, race, religion, citizenship, etc. of the authors. An important part of the responsibility to make fair and unbiased decisions is the upholding of the principle of editorial independence and integrity. Editors are in a powerful position by making decisions on publications, which makes it very important that this process is as fair and unbiased as possible.

Confidentiality: The editor must ensure that information regarding manuscripts submitted by the authors is kept confidential. Editors should critically assess any potential breaches of data protection and patient confidentiality. This includes requiring properly informed consent for the actual research presented consent for publication where applicable.

Disclosure and Conflicts of Interest: The editor of the Journal will not use unpublished materials disclosed in a submitted manuscript for his own research without written consent of the author. Editors should not be involved in decisions about papers in which they have a conflict of interest.

Duties of Reviewers

Confidentiality: Information regarding manuscripts submitted by authors should be kept confidential and be treated as privileged information. They must not be shown to or discussed with others except as authorized by the editor.

Acknowledgement of Sources: Reviewers must ensure that authors have acknowledged all sources of data used in the research. Reviewers should identify relevant published work that has not been cited by the authors. Any statement that an observation, derivation, or argument had been previously reported should be accompanied by the relevant citation. The reviewers should notify the journal immediately if they come across any irregularities, have concerns about ethical aspects of the work, are aware of substantial similarity between the manuscript and a concurrent submission to another journal or a published article, or suspect that misconduct may have occurred during either the research or the writing and submission of the manuscript; reviewers should, however, keep their concerns confidential and not personally investigate further unless the journal asks for further information or advice.

Standards of Objectivity: Review of submitted manuscripts must be done objectively and the reviewers should express their views clearly with supporting arguments. The reviewers should follow journals’ instructions on the specific feedback that is required of them and, unless there are good reasons not to. The reviewers should be constructive in their reviews and provide feedback that will help the authors to improve their manuscript. The reviewer should make clear which suggested additional investigations are essential to support claims made in the manuscript under consideration and which will just strengthen or extend the work.

Disclosure and Conflict of Interest: Privileged information or ideas obtained through peer review must be kept confidential and not used for personal advantage.  Reviewers should not consider manuscripts in which they have conflicts of interest resulting from competitive, collaborative, or other relationships or connections with any of the authors, companies, or institutions connected to the papers. In the case of double-blind review, if they suspect the identity of the author(s) notify the journal if this knowledge raises any potential conflict of interest.

Promptness: The reviewers should respond in a reasonable timeframe. The reviewers only agree to review a manuscript if they are confident, they can return a review within the proposed or mutually agreed timeframe, informing the journal promptly if they require an extension. If a reviewer feels it is not possible for him/her to complete review of manuscript within stipulated time then this information must be communicated to the editor, so that the manuscript could be sent to another reviewer.

Editorial and Publishing Process

MJBDSC is committed to peer-review integrity and upholding the standards of review. Once your paper has been assessed for suitability by the editor, it will then be double-blind peer reviewed by independent, anonymous expert referees. MJBDSC Review Guideline:

Step 1: Editorial assessment

Peer review follows several stages, beginning with submitting your article to a journal.

At this first stage, the journal editor will decide if it’s suitable for the journal, asking questions such as:

• Has the author followed the journal’s guidelines?

• Is this the right journal for this article?

• Will the journal’s readers find it interesting and useful? The editor might reject the article immediately, but otherwise it will move to the next stage, and into peer review.

Step 2: First round of peer review

The editor will find and contact potential referees or other researchers or academics who are experts in your field. They will be asked to read your article, and advise the editor whether to publish your paper in that journal.

Step 3: Revise and resubmit.

You can then amend your article based on the reviewers’ comments, resubmitting it with any or all changes made. You may be asked to make further revisions, or the paper may be rejected if the editor thinks that the revisions you have made are not adequate.

Archiving Policy

The journal ensures long-term digital preservation of its content through institutional archiving and secure backup systems. Authors are permitted to deposit the published version in institutional repositories.